Ihr habt kein Problem mit eurem Peugeot? Habt aber trotzdem was zum Löwen zu sagen? Dann seid ihr hier genau richtig.
-
lunic
- TÜV-Schreck
- Beiträge: 1921
- Registriert: Sa 21.05.05 18:22
- Land: Deutschland
Beitrag
von lunic » Fr 09.08.13 09:50
Kübelwagen Cabrio..sehr weitsichtig!
-
obelix
- Administrator
- Beiträge: 19594
- Registriert: Mi 21.03.01 00:00
- Postleitzahl: 71640
- Land: Deutschland
- Wohnort: Ludwigsburg
-
Kontaktdaten:
Beitrag
von obelix » Fr 09.08.13 12:43
lunic hat geschrieben:Kübelwagen Cabrio..sehr weitsichtig!
eines der genialsten autos überhaupt.
offen wie kein anderes, eines der ganz seltenen 4-türigen cabrios und total pflegeleicht.
ich vermisse meinen mittlerweile gewaltig:-)
gruss
obelix
-
lunic
- TÜV-Schreck
- Beiträge: 1921
- Registriert: Sa 21.05.05 18:22
- Land: Deutschland
Beitrag
von lunic » Fr 09.08.13 17:00
Nicht zu vergessen - es schwebt!
Gruß
-
BamBam
- Rückwärtseinparker
- Beiträge: 4264
- Registriert: Mi 21.03.01 00:00
- Land: Deutschland
Beitrag
von BamBam » Do 05.09.13 19:27
bei "mops-geschwindigkeit" hats meinen flux-kompensator zerlegt!
hat jemand einen günstig rum(f)liegen????
-
Pipes2101
- Trommelbremsenrückrüster
- Beiträge: 1849
- Registriert: So 17.03.13 16:46
- Postleitzahl: 67071
- Land: Deutschland
- Wohnort: 67071-Ludwigshafen/Oggersheim.....(gebürtig aus Mannheim)
-
Kontaktdaten:
Beitrag
von Pipes2101 » Fr 06.09.13 07:22
@ Kapitän BamBam mit der Anleitung kann Schrotti dir wieder einen zusammenbasteteln
Straße nass, Fuß vom Gas.
Straße trocken, drauf den Socken!

-
CCandy
- NOS - Junky
- Beiträge: 1188
- Registriert: Mi 24.08.11 00:09
- Wohnort: 1° vorm Polarkreis
Beitrag
von CCandy » Sa 07.09.13 09:32
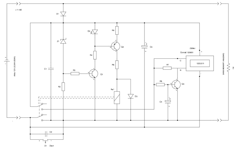
Die Anleitung ist ja ganz nett...
Aber der Teil mit dem Fluxkompensator wurde irgendwie vergessen - weil der wäre im Lastwiderstand nötig, damit man aus dem Zählerwert eine genaue Kapazität errechnen kann.
-
Troubadix
- Forums Opi
- Beiträge: 11345
- Registriert: Mi 21.03.01 00:00
- Land: Deutschland
- Wohnort: hessen
Beitrag
von Troubadix » Sa 07.09.13 23:21
CCandy hat geschrieben:Die Anleitung ist ja ganz nett...
Aber der Teil mit dem Fluxkompensator wurde irgendwie vergessen - weil der wäre im Lastwiderstand nötig, damit man aus dem Zählerwert eine genaue Kapazität errechnen kann.
Bekommt man die 1.21Gigawatt Leistung über 12 Volt hin???
Troub@dix
"Ever Tried? Ever failed? No matter. Try again. Fail again. Fail better"
(Samuel Beckett)
-
lunic
- TÜV-Schreck
- Beiträge: 1921
- Registriert: Sa 21.05.05 18:22
- Land: Deutschland
Beitrag
von lunic » So 08.09.13 18:39
Troubadix hat geschrieben:CCandy hat geschrieben:Die Anleitung ist ja ganz nett...
Aber der Teil mit dem Fluxkompensator wurde irgendwie vergessen - weil der wäre im Lastwiderstand nötig, damit man aus dem Zählerwert eine genaue Kapazität errechnen kann.
Bekommt man die 1.21Gigawatt Leistung über 12 Volt hin???
Troub@dix
Im Leben nicht, da wirst schon eine LKW-Batterie brauchen!
Gruß
-
BamBam
- Rückwärtseinparker
- Beiträge: 4264
- Registriert: Mi 21.03.01 00:00
- Land: Deutschland
Beitrag
von BamBam » Di 10.09.13 11:08
so, ich hab mir einen turbo-whirl mit led beleuchtung für den ansaugtrakt bei ebay.co.uk bestellt. dazu gabs obendrein gratis einen dynamo für das vorderrad -damit komme ich locker auf die 1.21 gigawatt!!!!
nur was für eine absicherung brauch ich dann für meine UBB und hifianlage.... ? (mit der schaff ich nur schallgeschwindigkeit....).
dabei hab ich nen 37er teller und spiele schlagermusik!!!!
-
Pipes2101
- Trommelbremsenrückrüster
- Beiträge: 1849
- Registriert: So 17.03.13 16:46
- Postleitzahl: 67071
- Land: Deutschland
- Wohnort: 67071-Ludwigshafen/Oggersheim.....(gebürtig aus Mannheim)
-
Kontaktdaten:
Beitrag
von Pipes2101 » Di 10.09.13 12:02
Hm vielleicht kann man da was mit ULTRASCHALL basteln das soll ja ULTRASCHNELL sein

Straße nass, Fuß vom Gas.
Straße trocken, drauf den Socken!
